Oprava fotovoltaického měniče VOLT Green Boost 3000
Co se stalo?
Tento měnič umožňuje nahřívat bojler pouze energií z fotovoltaických panelů. V případě nedostatku energie ze Slunce měnič sám neumí přihřívat bojler ze sítě. Má-li uživatel již zakoupený tento měnič a příhřev ze sítě potřebuje, nezbývá mu nic jiného než si příhřev nějak „dobastlit“. A to byl důvod proč se tento kousek dostal do mých rukou. Majitel zkoušel přepínání ohřevu bojleru pomocí nějakého relé a nešťastnou náhodou se mu povedlo připojit síť na výstup měniče! 😲 To měnič bohužel nevydržel a shořel!
Analýza poruchy měniče
Většina fotovoltaických měničů na ohřev teplé vody má shodnou topologii – silový H-můstek, budiče H-můstku, řízení (procesor), uživatelské rozhraní a zdroj napětí z fotovoltaických panelů. Zde došlo k „propálení“ jedné větve H-můstku (jak silová část, tak i část budící) a jako bonus odešel i pomocný zdroj (malý step down měnič z napětí panelů na 12 V), takže měnič se po připojení napětí ani nerozsvítil.
Silová část a buzení
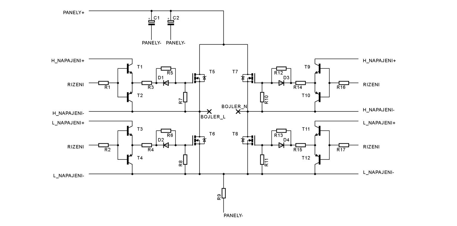
Na obrázku níže je principiálně naznačena výkonová a budící část typického fotovoltaického měniče. Buzení může být vyřešeno diskrétně pomocí push-pull tranzistorů (jako zde T1, T2 a T3, T4 – analogicky druhá polovina můstku) s tím, že tento stupeň je ovládán optrony (nejsou naznačeny) nebo v integrované podobě (např. SITON 210). Při otevírání silového tranzistoru, např. T6, protéká nabíjecí proud jeho gate přes otevřený T3, R4, R6. Při zavírání T6 je náboj jeho gate odváděn přes D2, R4, T4. Zavření tranzistoru T6 je potřeba provést daleko rychleji než jeho otevření. Z toho důvodu probíhá vybíjení přes malý R4 – jednotky Ω, dioda D2 překlenuje pro vybíjení nabíjecí rezistor R6 – řádově stovky Ω až klidně desítky kΩ. Rezistor R9 slouží jako bočník k měření proudu, který protéká spirálou bojleru. Silové tranzistory T5, T6, T7, T8 jsou v tomto měniči vždy ztrojeny, takže celkem je v H-můstku použito 12 silových tranzistorů! Bojler je připojen standardně mezi dvě poloviny H-můstku.
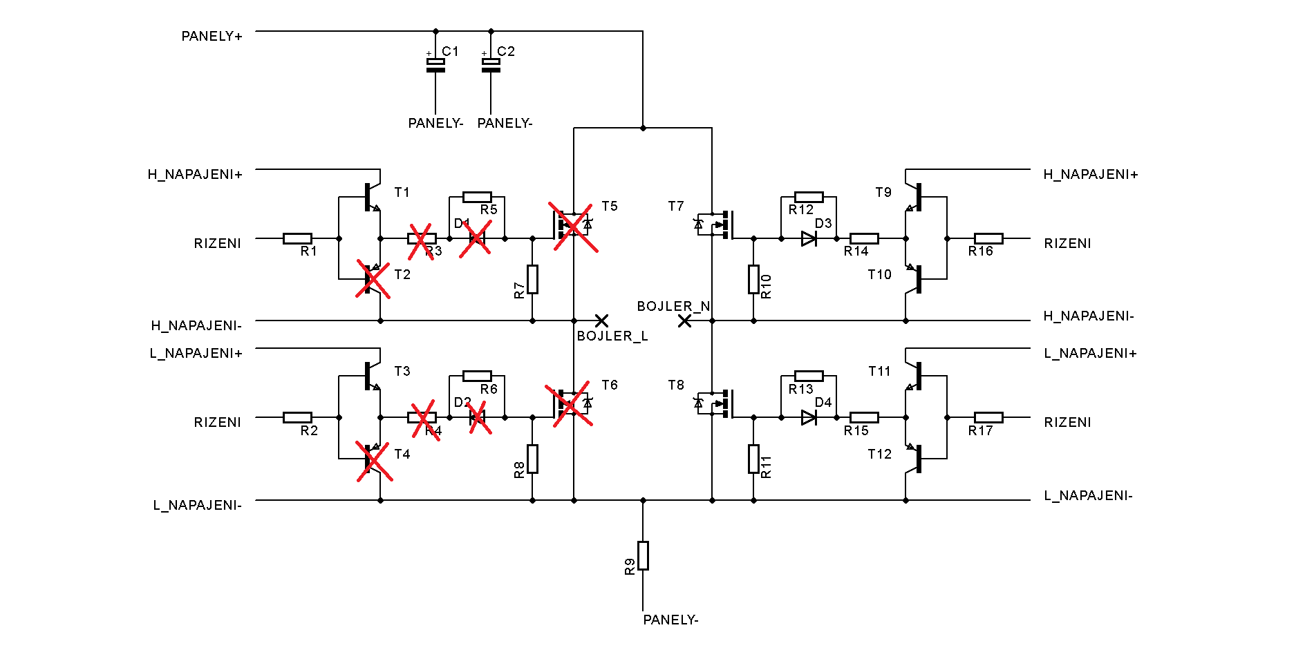
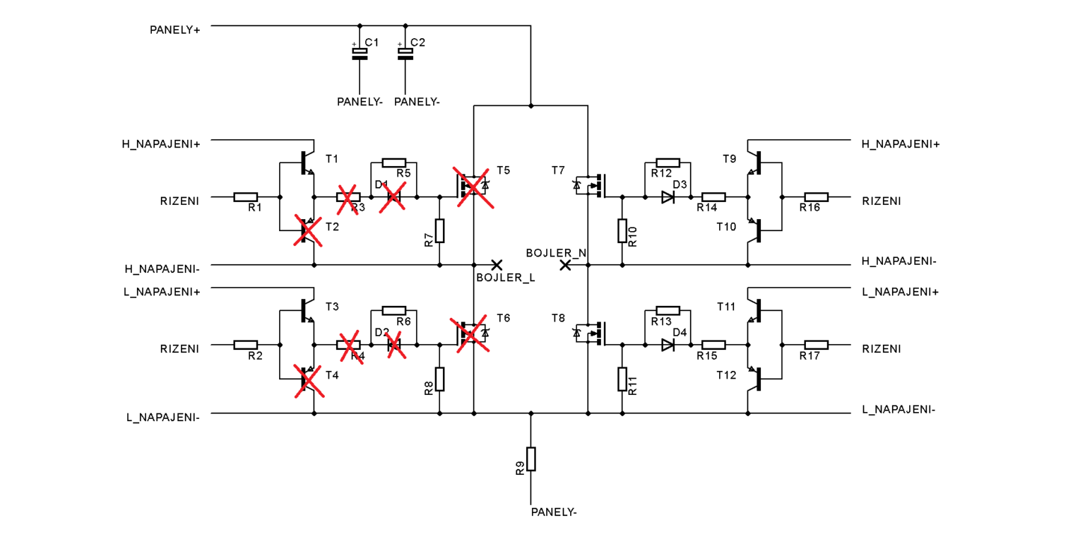
Konkrétně zde odešly prvky T5, D1, R3, T2, T8, D2, R4, T4. Zřejmě došlo k „probití“ drain silových tranzistorů na jejich gate, a následné přepětí pak zničilo zbylé vypsané komponenty. Před buzením se vše ostatní tvářilo v pořádku.
No, musela to být pěkná rána, jeden z trojice spodních tranzistorů byl dokonce viditelně prasklý 😀 Vadné byly všechny spodní i všechny horní tranzistory.
Pro lepší přístup jsem vyndal tranzistory i s oběma chladiči.
Červeně označené součástky + tranzistory na chladičích byly vadné. Optrony už byly v pořádku. Zdá se, že „probité“ PNP tranzistory zachránily zbytek měniče.
Pomocný zdroj
Pomocný zdroj byl postaven s obvodem VIPER22A od STMicroelectronics. Jednalo se o galvanicky neoddělený step down měnič. Více jsem topologii pomocného zdroje nezkoumal. Po měření jsem zjistil, že odešel pouze obvod VIPER.
Vymontované chladiče s vadnými silovými tranzistory a řídícím obvodem pomocného zdroje.
Náhradní díly
Nyní bylo potřeba dát dohromady nákupní seznam náhradních dílů:
- Silové tranzistory – IRFP460 – N-MOSFET, 500 V, 13 A, 280 W, na TME k dispozici zde
- Řídící obvod pomocného zdroje – VIPER22A, zde
- PNP budící tranzistory – zde jsem měl trochu problém, protože dle kódu na původních tranzistorech se mi typ použitých tranzistorů nepodařil dohledat. Musel jsem vytipovat náhradu. Hledal jsem PNP tranzistory v pouzdře SOT89 s maximálním napětí kolektoru alespoň 50 V a proudem kolektoru alespoň 2 A. Vybral jsem typ PBSS5350X,115 od NEXPERIA. Asi by vyhověly i tranzistory s horšími parametry, ale vzhledem k ceně a dostupnosti těchto bylo hledání levnější alternativy zbytečné. Na TME zde.
- Diody D2, D4 – původní typ se mi opět nepodařil dohledat. Ale na této pozici vím, že se běžně používají např. diody 4148 a podobné signálové. Ale vzhledem k vyšším špičkovým vybíjecím proudům gate silových tranzistorů (okolo 4 A) a také proto, že jsem je doma měl, jsem zvolil typ US1J – rychlá dioda 600 V, 1 A. např. zde.
- Rezistory – vadné rezistory jsem nahradil hodnotami nejbližšími
- Relé – vzhledem k tomu, jakou ránu měnič dostal, jsem se pro jistotu rozhodl vyměnit i obě relé, sloužící pro přepínání výstupu (proud, který zničil měnič musel jít i přes jedno relé), vybral jsem tato.
Níže nové silové tranzistory, relé a popis náhrad součástek v buzení.
Oprava měniče
Když už jsem měl potřebné součástky doma, mohla začít oprava. Nové silové tranzistory a opravené buzení.
Nový řídící obvod pomocného zdroje v patici.
Testování opravného měniče pomocí dvou zdrojů MESIT v sérii. Pomocný zdroj v měniči funguje a měření napětí a proudu také.
Opravený a složený měnič.
Shrnutí
Po úspěšné opravě je čas na krátké hodnocení měniče 🙂 Jelikož se o fotovoltaiku aktivně zajímám, byl jsem zvědav, jak kvalitně je zpracovaný jeden z fotovoltaických měničů na bojler s cenovkou kolem 6000 Kč v roce 2024, abych případným zájemcům o tento nebo podobný měnič mohl jeho koupi buď doporučit nebo ne.
Klady měniče:
- Dobře dimenzovaný H-můstek
- Minimální použití speciálních obvodů -> měnič bude i po delší době lépe opravitelný, jelikož nebude potřeba tyto obvody shánět po ukončení jejich životního cyklu ve výrobě
- Dva výstupy
Zápory měniče:
- Neumí příhřev bojleru ze sítě
- Na vstupu a na výstupu je měnič jištěn obyčejnými střídavými jističi -> v případě nějaké poruchy s nimi nepůjde vypnout stejnosměrný proud! – do systému je tedy nutné použít ještě jiný hlavní vypínač, který případný stejnosměrný proud při vysokém stejnosměrném napětí zvládne vypnout
Závěrem, tento měnič mohu ke koupi určitě doporučit.
