Oprava průmyslového zdroje Meanwell NDR-480-24
Analýza poruchy zdroje Meanwell NDR-480-24
Po rozebrání zdroje jsem si všiml přepálené pojistky, což většinou znamená větší problém. Zdroj jsem vyčistil a začal s kontrolou hlavních komponent, a to od síťového usměrňovače, který byl v pořádku. Poté jsem měřil tranzistory PFC, které již byly vadné – proražené. Jeden z tranzistorů byl dokonce „otevřený“. V tomto zdroji je PFC osazeno dvěma tranzistory paralelně, přičemž vadné byly oba.
Následovala kontrola součástek v buzení tranzistorů. U tranzistoru, který je blíže hlavní diodě PFC byly tyto součástky bohužel vadné. To většinou znamená, že je vadný i řídicí obvod. V tomto zdroji je však mezi řídicím obvodem a hlavními tranzistory vřazen ještě diskrétní push-pull budič. Nicméně i oba tranzistory push-pull budiče byly vadné. Bylo tedy téměř jisté, že ani řídicí obvod nepřežil.
Pozn. Jsou-li, kromě samotných spínacích FET tranzistorů vadné i součástky v buzení těchto tranzistorů – typicky sériový rezistor pro otevírání tranzistorů a kombinace R a D pro zavírání tranzistorů, je s největší pravděpodobností vadný i řídicí obvod. Je-li možné řídicí obvod koupit nový, doporučuji ho vyměnit také, ideálně hned na začátku opravy.
Po kontrole PFC jsem proměřil i komponenty hlavního měniče a sekundárního usměrňovače. Vše bylo v pořádku.
Při demontáži tranzistorů PFC jsem si všiml, že oba tranzistory na sobě měly pouze malé množství teplovodivé pasty, které navíc ani nepokrývalo celou chladicí plochu tranzistoru. Stejný problém byl i pod izolačními podložkami mezi tranzistory a chladičem. To malé množství teplovodivé pasty navíc při demontáži odpadalo po kouskách na stůl jak z tranzistorů tak i z izolačních podložek. Teplovodivou pastu s takovými vlastnostmi považuji za nekvalitní. Domnívám se, že právě použití nedostatečného množství navíc nekvalitní teplovodivé pasty způsobilo přehřátí tranzistorů a následnou poruchu PFC.
Problém s nedostatkem teplovodivé pasty však nebyl jen u tranzistorů PFC, ale u všech prvků, u kterých byla teplovodivá pasta použita. Viz fotky níže.
Pozn. Používání nekvalitních teplovodivých past, nedostatečného množství pasty nebo dokonce její úplné vynechání u výkonových součástek na chladičích je bohužel častým nedostatkem mnoha elektronických zařízení. A v mnoha případech právě tento nedostatek způsobí poruchu zařízení. Mě se nejvíce osvědčila teplovodivá pasta od fy. ELCHEMCo s tepelnou vodivostí 0,67 W/m.k – EAN 8594037830409. Tato pasta se dobře roztírá a je i po letech stále „živá“.
Oprava zdroje Meanwell NDR-480-24
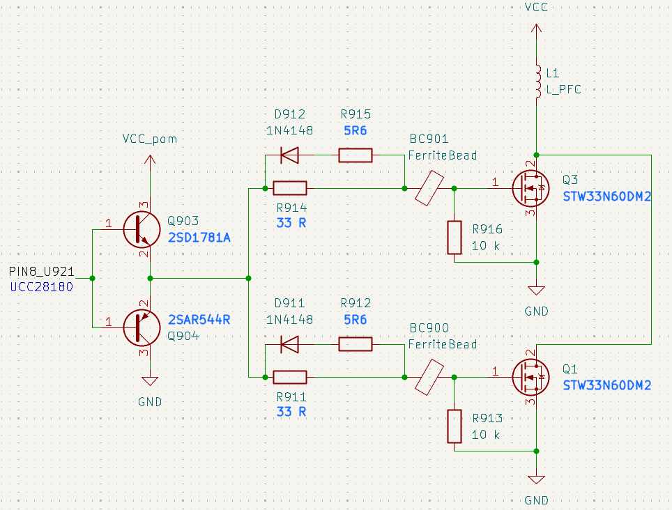
Nejprve jsem opravil budicí část. Rezistor R915 v buzení Q3 o hodnotě 5,1 Ω jsem nahradil rezistorem z řady E12 o hodnotě 5,6 Ω. Vzhledem k tomu, že hlavní tranzistory Q1 a Q3 jsou zapojeny paralelně, nahradil jsem i rezistor R912 v buzení druhého tranzistoru stejnou hodnotou tak, aby oba tranzistory měly stejné pracovní podmínky. Obdobným způsobem jsem nahradil i rezistory R914 a R911 hodnotou 33 Ω. Původní typ diod D912 a D911 jsem nezjistil. Obě diody jsem nahradil typem 1N4148WS, který se na této pozici běžně používá.
V push-pull budiči byla použita komplementární dvojice tranzistorů s následujícími parametry: NPN – MMBT2222A, 40 V, 600 mA, 300 MHz a PNP – MMBT2907A, 60 V, 800 mA, 200 MHz. Tyto tranzistory by nebyl problém objednat, nicméně já běžně používám jako univerzální náhradu tranzistorů v pouzdře SOT23 následující typy: NPN – 2SD1781A, 50 V, 3 A, 250 MHz a PNP – 2SAR544R, 80 V, 2,5 A, 280 MHz.
Jako náhradu hlavních tranzistorů STW28N60M2, 600 V, 22 A, 170 W jsem vytipoval velice podobný typ, jen s lepšími parametry: STW33N60DM2, 600 V, 24 A, 190 W. Původní tranzistory pravděpodobně odešly kvůli špatnému chlazení, takže tato náhrada nebyla nutná. Mohl jsem použít původní typy, ale věřím, že použití robustnějších tranzistorů nebude na škodu.
Po výměně všeho výše uvedeného a tavné pojistky jsem začal s oživováním, zatím ještě s původním řídicím obvodem UCC28180. Byl jsem zvědav, zda-li obvod přeci jen nepřežil. Zdroj jsem připojil přes regulační transformátor a začal jsem od nuly zvyšovat vstupní napětí a zároveň jsem sledoval napětí na pinu 7 řídicího obvodu. Pin 7 je pro obvod napájecí a zároveň je na tento pin napojena funkce Under-Voltage Lockout (UVLO). Při napětí cca 11,5 V na tomto pinu začne obvod se spínáním a klesne-li napětí pod úroveň cca 9,5 V, obvod se vypne. Nicméně napětí na tomto pinu se stále pohybovalo kolem 1 V. Při vstupním napětí 30 V, bylo napětí 1,1 V a při vstupním napětí 50 V vzrostlo napětí na pouhých 1,3 V. Napětí by se mělo pohybovat mezi uvedenými úrovněmi. Z toho bylo definitivně jasné, že obvod je také na výměnu. Po výměně se obvod choval dle předpokladů. Poté jsem vstupní napětí zvýšil na 100 V, kde již zdroj naběhl. Oprava byla úspěšná.
