Oprava PC zdroje EVOLVE Pulse 500ATX
Co se stalo?
Zdroj EVOLVE odešel poté, co majitel přenesl počítač s tímto zdrojem z venku, kde bylo chladno domů, nechal jej jen velmi krátce aklimatizovat a následně zapnul. Po připojení k síti a zapnutí vypínače na zdroji se ve zdroji zajiskřilo a bylo po zdroji. Majitel zdroj ještě rozebral a zjistil v něm prasklou nějakou součástku, tak zdroj zase zavřel. Poté se zdroj ocitl na mém stole 🙂
Analýza poruchy ATX zdroje EVOLVE Pulse 500ATX
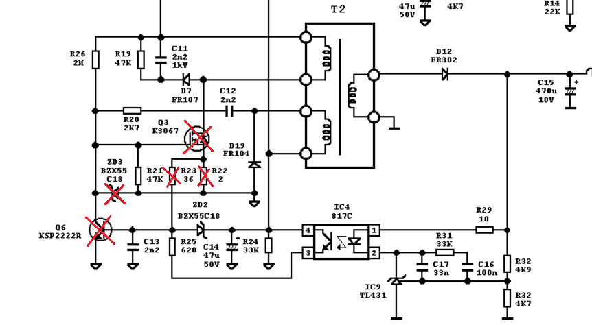
Po rozebrání zdroje jsem zjistil, že prasklý byl hlavní spínací tranzistor pomocného zdroje. Z toho mi bylo jasné, že poškozených součástek bude na primární straně pomocného zdroje jistě více. poté jsem pomocný zdroj na chvíli opustil a zkontroloval jsem komponenty hlavního měniče. Zaujalo mě, že v hlavním měniči jsou použity bipolární tranzistory. Dále, jak jsem později zjistil, pomocný zdroj je řešen jako samokmitající měnič. Z toho lze usoudit, že návrh zdroje bude poměrně starý, ale nic proti, když to stále funguje. Ale zpět k hlavnímu měniči. Tranzistory hlavního měniče a součástky v okolí těchto tranzistorů byly v pořádku, tudíž celý hlavní měnič bude zřejmě OK.
Takže nedostatečnou aklimatizaci pravděpodobně odnesl pouze pomocný zdroj. Jelikož se mi tato závada nechtěla odstraňovat bez schématu, hledal jsem alespoň podobné schéma na internetu. Spoustu schémat PC zdrojů má na svých stránkách DANYK, kde jsem také dohledal nejpodobnější schéma pomocného zdroje.
Postupně jsem proměřoval součástky na DPS v pomocném zdroji a vadné porovnával se schématem. Nakonec jsem zjistil, že ve zdroji odešly (číslování dle schématu): Q3, Q6, R22, R23, ZD3. U tranzistoru Q3 došlo zřejmě k průrazu D-S, tranzistor Q6 měl přerušený přechod BE (ne proražený), dioda ZD3 byla proražená a rezistory R22 a R23 spálené/přerušené. Ostatní součástky byly zdravé.
Oprava ATX zdroje EVOLVE Pulse 500ATX
Potřebné součástky na opravu do zdroje jsem doma měl, ale ne přesně stejné typy nebo rozměry. Objednávat přesné typy součástek a čekat něž přijdou se mi tradičně nechtělo, tak jsem se rozhodl pro opravu z toho, co jsem doma měl 🙂 Kdyby byl v pomocném zdroji nějaký řídící obvod, byl by zřejmě také vadný a mě by nic jiného než ho objednat nezbylo, jelikož je ale pomocný zdroj řešen jako samokmitající měnič, nebylo to potřeba. To je velká a snad jediná výhoda samokmitajících měničů, že nepotřebují řídící obvod. Takovéto měniče budou opravitelné snad vždy, třeba i za 100 let 🙂 kdy se dnešní řídící obvody jiných zdrojů dávno nebudou vyrábět, ale nějaké bipolární tranzistory, zenerovy diody a FETy se jistě vyrábět budou.
Tranzistor Q6 byl typu ST2N2222A, stejný typ se mi i doma podařilo najít. Zenerovu diodu s napětím 18 V jsem nahradil výkonnějším typem se shodným napětím. Rezistor R23 s hodnotou 33 Ω jsem nahradil rezistorem se stejnou hodnotou s jen o málo většími rozměry. Snímací rezistor R22 – 1,3Ω/2W jsem doma neměl. Zde jsem provedl náhradu dvěma SMD rezistory o velikosti 2512 s hodnotami 3,3 Ω a 2,2 Ω zapojenými paralelně a naletovanými z druhé strany DPS, kam se dokonale vešly. Původní tranzistor Q3 – SVF2N65F – 650 V, 2 A, 25 W jsem nahradil tranzistorem IPA65R400CE – 650 V, 15 A, 31 W. Původně jsem chtěl použít jiný tranzistor, který jsem měl vyletovaný z jiného zařízení, ale ten měl příliš krátké vývody 🙂
Po výměně vadných součástek a důkladné kontrole jsem zdroj zkusil přes 60 W žárovku připojit do sítě a zapnout. Na výstupu pomocného zdroje se objevilo napětí 5,1 V. Zdroj je opraven 🙂
Dále, vzhledem k tomu, že zdroj už měl něco za sebou, rozhodl jsem se zkontrolovat všechny elektrolytické kondenzátory. A navíc jako tradičně, byly ve zdroji použity, za mě, méně kvalitní kondenzátory značky ANODIA. Kondenzátory v buzení hlavních tranzistorů v měniči a několik kondenzátorů v okolí řídícího obvodu bylo skutečně na pokraji smrti 🙂 Tyto a nakonec i všechny v pomocném zdroji jsem vyměnil.
Opraveno
V poslední době jsem se setkal s vícero opravami počítačových zdrojů. Není to zásadní věc, ale kontrola všech napětí zdrojů pomocí multimetru jedno po druhém mě nebavila 🙂 Na Aliexpressu jsem našel pomocníka na opravu PC zdrojů – Power Supply Tester. Je super, doporučuji. Obecně zastávám názor, že mohu-li si svůj život nebo svou práci jakkoli usnadnit a zjednodušit, tak proč to neudělat? 😉
