Barevná hudba
Snad každý, kdo se alespoň okrajově zajímal o audio zesilovače, se setkal s pojmem barevná hudba. A vzhledem k jednoduchosti těchto zařízení, tak snad každý, kdo na to narazil, to zkusil i postavit. V mém případě tomu nebylo jinak.
Svou první barevnou hudbu jsem sestavil na počátku zájmu o elektroniku a audio techniku. Po několika letech bezproblémového provozu původní verze jsem se rozhodl pro její modernizaci. Součástky sletované ve vzduchu nebo na starých DPS jsem rozebral, upravil schéma zapojení, navrhl nové DPS a ty jsem nechal vyrobit v Číně. Následně jsem celé zařízení vestavěl do nové, robustnější krabičky.
Právě tuto modernizovanou verzi původní barevné hudby zde budu popisovat.
Návrh barevné hudby
Řídící část barevné hudby
Vstup z obou kanálů je sloučen do jednoho přes rezistory R8 a R28, následuje oddělovací kondenzátor C3 a ochranný diodový omezovač napětí – D1, D2, D3, D4. Dále prochází signál přes zesilovač s nastavitelným zesílením cca 2 – 8. Tím se jednoduše vyrovnají rozdíly ve výstupní hlasitosti jednotlivých skladeb. Zesílený signál pokračuje do trojice filtrů druhého řádu typu Sallen-Key. Na výpočty filtrů existuje velmi kvalitní web http://sim.okawa-denshi.jp/
Dolní propust je naladěna na mezní frekvenci 80 Hz. Pásmová propust propouští frekvence mezi 150 Hz a 3,4 kHz. Horní propust propouští frekvence od 4 kHz. Filtrované signály přicházejí na komparátory s hysterezí (které lze také vypočítat na výše uvedeném webu). Rozhodovací úroveň komparátorů je okolo 0,5 V. Je-li úroveň signálu na vstupu komparátorů vyšší než 0,6 V, dochází k překlápění výstupů komparátorů do nízké úrovně a tím i ke spínání příslušných žárovek. Děliče, nastavující rozhodovací úrovně komparátorů jsou napájeny z referenčního napětí 8 V. Děliče by jistě bylo možné napájet z napájecího napětí pro operační zesilovače, ale já chtěl dodatečnou stabilizaci referenčního napětí. Ideální by bylo použití přesného stabilizátoru nebo reference, např. TL431, namísto obyčejného 78L08, ale je to přeci jen barevná hudba. Trimry R31, R32, R33 slouží k přesnému doladění úrovní komparátorů. Takto upravený signál pokračuje do výkonového stupně, kde jsou dle něho spínány žárovky.
Řídící část barevné hudby (operační zesilovače) je napájena stabilizovaným, symetrickým napětím ±12 V, referenční napětí je dále stabilizováno z +12 V na +8 V. Záporné napětí je vytvářeno z kladného, pomocí nábojové pumpy, jejíž základ tvoří integrovaný obvod NE555.
Výkonová část barevné hudby - spínače žárovek
Ke spínání žárovek jsem použil tranzistory MOSFET a usměrněné síťové napětí. Tyto tranzistory spínám přes optrony OK1 – OK3. Diody D7, D9, D11 slouží jako ochrana, aby náhodou nedošlo k překročení povoleného napětí tranzistorů v optronech. Jelikož pro spínání FETů není potřeba téměř žádný proud (nepožadujeme-li rychlé spínání), je ovládací napětí pro tranzistory vytvářeno lineární stabilizací usměrněného síťového napětí. Tento stabilizátor je tvořen prvky Q2, D6, R37, R38, R30, R31 a kondenzátory kolem. Jelikož bylo na DPS místo, navrhl jsem k tranzistorům, které spínají žárovky, snubbery pro možné ladění, ale nakonec jsem je neosadil.
Původně jsem chtěl zapínat a vypínat celou barevnou hudbu přímo vypínačem, což by stačilo, ale tehdy jsem se rozhodl, že ovládání rozdělím. Takže vypínačem na čelním panelu ovládám pouze napájení řídící elektroniky a po náběhu napětí +12 V se automaticky sepne 6A relé, teprve které přivádí napětí na žárovky.
Barevnou hudbu jistím dvěma pojistkami – 160 mA pro řídící část a 4 A pro výkonovou část.
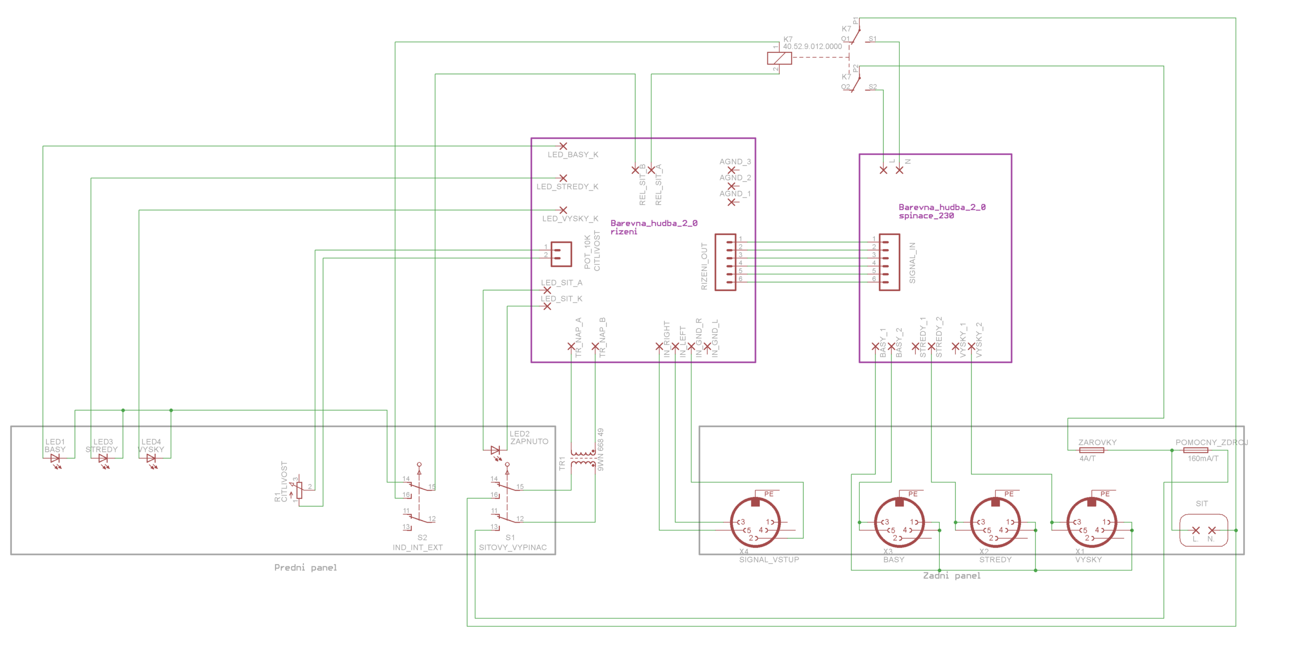
Blokové schéma zapojení barevné hudby
Krabička pro barevnou hudbu
Barevnou hudbu jsem vestavěl do staré univerzální krabičky, kterou jsem lehce obrousil, natřel načerno a vyrobil nový čelní a zadní panel.
K připojení napájení barevné hudby jsem použil starý konektor REMOS 5913. Pro vstup signálu a i pro výstupy na jednotlivé žárovky jsem použil konektory DIN 5. U pětikolíků na žárovky využívám vždy čtyři kontakty – na každé straně jsou dva od kraje (čísly 1 a 4, 3 a 5) spojené paralelně pro vyšší zatížitelnost a spolehlivost. LED diody v čelním panelu jsem umístil do svých oblíbených kovových držáků z Aliexpressu.
Krabičky žárovek barevné hudby
Krabičky žárovek se žárovkami představují jedinou část, kterou jsem beze změn použil z první verze barevné hudby. Do každé krabičky jsem použil dvě 60 W reflektorové žárovky. Červené na basy, žluté na středy, zelené na výšky. Pro zajímavost se mi podařilo dohledat i původní „dokumentaci“ těchto krabiček.
V reálném provozu. Konstrukce by pravděpodobně šla realizovat i elegantněji, nicméně funkčně vyhovuje.
Ovládání barevné hudby
Do čelního panelu barevné hudby jsem nainstaloval i tři LED diody, které mohou sloužit jako alternativa velkých žárovek. Cílem tohoto řešení bylo umožnit provoz samostatné jednotky barevné hudby bez připojených žárovek, případně využít LED indikaci pro nastavení a optimalizaci citlivosti před přepnutím na žárovkový režim.
I přes to, že tuto funkci v praxi nepoužívám, konstrukčně je připravena. K tomu slouží přepínač INDIKACE – externí/interní. Dále se na předním panelu nachází potenciometr k nastavení citlivosti barevné hudby.
Shrnutí projektu barevné hudby
Barevná hudba patří ve skupině nadšenců a obecně lidí se zájmem o elektroniku mezi populární konstrukce. Jedná se o relativně jednoduché a vděčné zařízení, které zároveň slouží jako zajímavý doplněk k poslechu hudby. Výrazný vizuální efekt navíc často dokáže zapůsobit i na návštěvy bez zájmu o elektroniku či audio.
Má koncepce je pouze jednou z mnoha možných variant barevné hudby. Za více než 3 roky provozu jsem nenarazil na žádný problém ani výrazný nedostatek konstrukce, maximálně na to, že interní indikace je zbytečná.
Možné budoucí vylepšení vidím v možnosti spínání žárovek v nulovém průchodu síťového napětí, což by mohlo minimalizovat možnosti vzniku rušení. Konstrukce je však plně funkční i v současné podobě, její realizace je bezproblémová a případní zájemci o stavbu se nemusejí vůbec bát.
Podklady pro výrobu barevné hudby
Na základě prosby zájemce o stavbu této barevné hudby přikládám seznam součástek k osazení jednotlivých DPS.
Pozn. Máš zájem postavit si barevnou hudbu dle mého návrhu a nemáš zkušenosti s objednáváním DPS podle Gerber dat, nebo se ti nechce navrhovat vlastní DPS? V tom případě ti mohu poslat vyrobené DPS od mého oblíbeného výrobce JLCPCB k vlastnímu osazení –> klidně napiš.
