Pokojový termostat
Tepelná pohoda je požadavek, který očekává prakticky každý uživatel vytápěného objektu. V případě domů s automatizovaným systémem vytápění (např. automatický kotel na tuhá paliva, plynový kotel nebo tepelné čerpadlo) je její zajištění relativně snadné díky možnosti regulace výkonu.
Oproti tomu v případě kotle na tuhá paliva s ručním přikládáním bez akumulační nádrže a bez regulačního systému (což je náš případ) je dosažení stabilní teploty výrazně komplikovanější.
Reálný příklad: po návratu z práce v 16:00 je v doma teplota přibližně 19 °C, což je subjektivně nízká hodnota. V 17:00 zatopím v kotli, teplota následně stoupá až přibližně na 25 °C kolem 22:00, kdy přestávám přikládat. Tato teplota je již naopak příliš vysoká a nevhodná pro noční provoz. Následně teplota opět postupně klesá zpět k původním 19 °C.
Za těchto podmínek nelze hovořit o stabilní tepelné pohodě. Právě snaha o její automatické udržení byla motivací pro návrh následujícího pokojového termostatu.
Požadavky na termostat
- termostat bude schopen regulovat teplotu v místnosti během topení v kotli ovládáním ventilu radiátoru
- termostat bude schopen udržovat minimální komfortní teplotu v místnosti i v době, kdy kotel není v provozu, a to prostřednictvím řízení elektrického přímotopu.
- obsluha termostatu bude uživatelsky přívětivá
Požadavky na termostat vystihuje následující graf. Řekněme od 17:00 dojde k zatopení v kotli a teplota v místnosti začne stoupat. Jakmile teplota přesáhne horní hranici pro regulaci teploty pomocí radiátoru: 23,5 °C (světle modrá), termostat radiátor uzavře. Klesne-li teplota pod dolní hranici regulace pomocí radiátoru: 23 °C (fialová), termostat opět radiátor otevře. Po ukončení topení v kotli (cca 22:00), zůstane ventil na radiátoru stále otevřen, avšak již bez efektu. Teplota bude stále klesat, až klesne pod spodní limit regulace přímotopem: 21 °C (červená) a termostat zapne přímotop. Přeroste-li teplota horní limit regulace pomocí přímotopu: 21,5 °C (zelená), termostat přímotop vypne. Pozn. teplotní limity budou nastavitelné.
Výsledkem tohoto regulačního režimu je udržování teploty v místnosti v rozmezí přibližně 21 °C až 23,5 °C, namísto původního kolísání mezi 19 °C a 25 °C.
Návrh termostatu
Termostat jsem rozdělil do třech samostatných jednotek:
- Hlavní elektronika – termostat
- Ovládání termoelektrické hlavice radiátoru
- Ovládání elektrického přímotopu
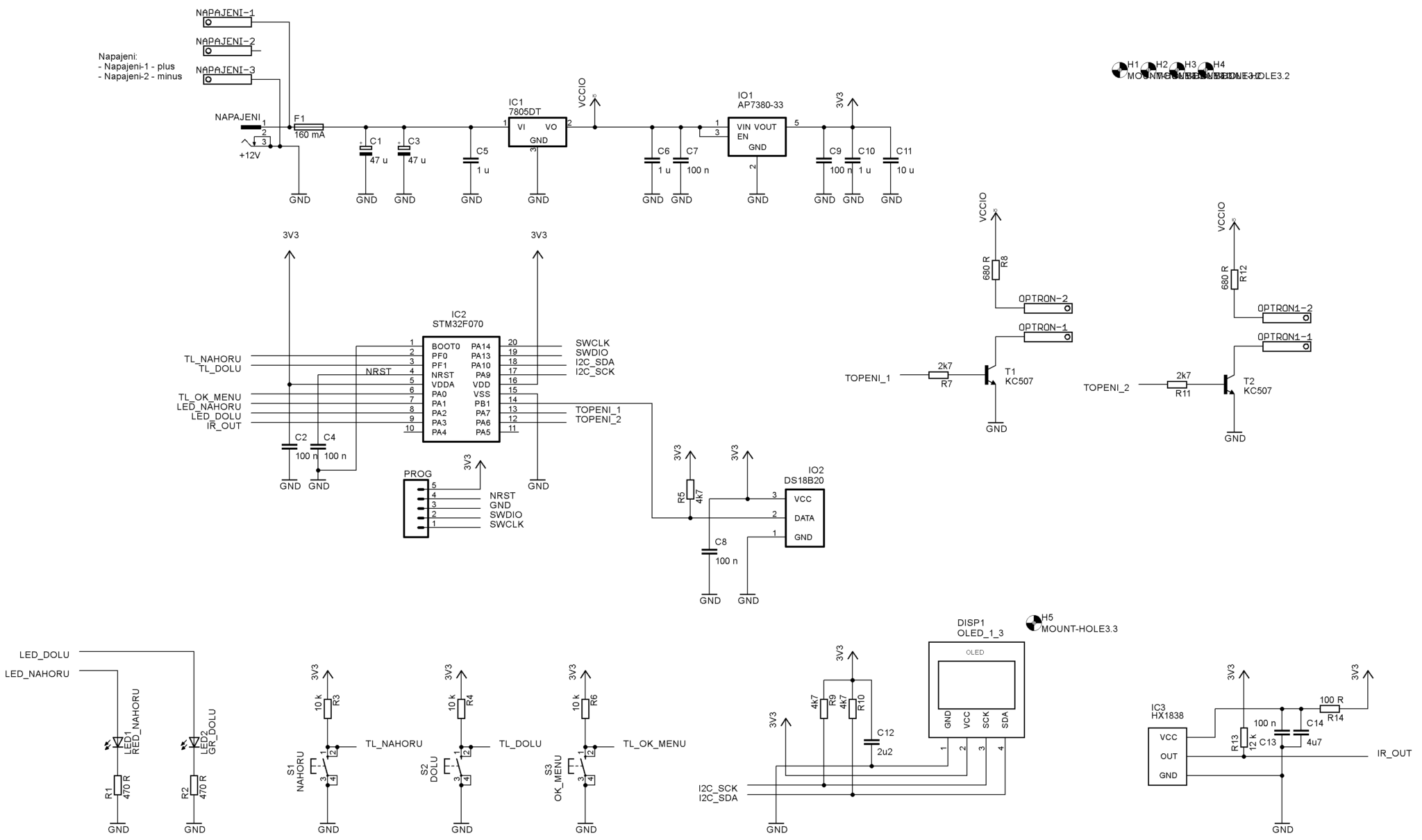
Hlavní elektronika - termostat
Srdcem hlavní elektroniky termostatu je procesor STM32F070. K němu jsou pro ovládání připojena standardně 3 tlačítka – NAHORU, DOLU, OK/MENU a pro zobrazování informací OLED displej. Tento systém tří tlačítek považuji za jednoduchý, přehledný a univerzální.
Pro měření teploty v místnosti je použito čidlo DS18B20. Přestože jeho přesnost ±0,5 °C není ideální pro přesnou regulační smyčku v řádu jednotek stupňů, nabízí výhodný kompromis mezi cenou, spolehlivostí a dostupností. Výhodou je také možnost vodotěsného provedení. Vzhledem k těmto vlastnostem toto čidlo považuji i zde za vyhovující.
Elektronika má dva výstupy pro ovládání jednotek radiátoru a přímotopu – OPTRON a OPTRON1. Procesor spíná tranzistory T1 a T2 a ty následně ovládají optrony v jednotkách. Rezistory R8 a R12 jsem nakonec osadil hodnotami pouze 12 Ω a hlavní předřadné rezistory pro optrony nechal v ovládacích jednotkách. Nepatrné zahřívání těchto rezistorů způsobovalo zkreslování měřené teploty v místnosti!
Do elektroniky jsem připravil i možnost připojit IR přijímač HX1838 pro dálkové ovládání a 2 LED diody pro možnou signalizaci, avšak tyto možnosti jsem nakonec v této první verzi nezapojil a nevyužil.
Elektroniku je možné napájet přes souosý konektor nebo přes klasickou nasouvací svorkovnici.
Osazená elektronika. Souosý konektor pro napájení jsem nakonec neosadil – elektroniku budu napájet přes nasouvací svorkovnici. K tlačítkům jsem osadil rezistory 12 kΩ namísto 10 kΩ – hodnota není kritická.
Krabička hlavní elektroniky
Krabičku jsem navrhl jako obvykle ve FreeCADu, vytisknutelnou na 3D tiskárně. Tento přístup umožňuje přizpůsobení rozměrů krabičky přesně dané aplikaci bez nutnosti dodatečných mechanických úprav (ve většině případů).
Pro tisk nejčastěji používám materiál PETG, který se vyznačuje dobrou tisknutelností, nízkou mírou deformací a slušnými mechanickými i teplotními vlastnostmi. Jeho nevýhodou je absence samozhášivých vlastností, které jsou u technických plastů pro elektroniku obvykle požadovány. Nicméně pro nevýkonové aplikace, jako je tato, jsem z kritéria samozhášivosti krabičky ochoten ustoupit. Ale obecně je to nevhodné a potenciálně nebezpečné!
K dispozici mám i samozhášivý filament, ten však vykazuje horší tiskové vlastnosti, a proto ho používám minimálně.
Vytištěná krabička.
Elektronika osazená v krabičce.
Ovládání termostatu
Na displeji je v klidu zobrazena pouze putující tečka – zaprvé proto, aby svit displeje nerušil přes noc a zadruhé se tím i prodlouží životnost OLED displeje. Po stisku libovolného tlačítka se na prvním řádku displeje zobrazí aktuální teplota v místnosti. Na druhém a třetím řádku je šipkou indikováno, čím je prováděna regulace teploty v místnosti – pomocí přímotopu, radiátoru, obojího nebo jestli se netopí. Po delším stisku tlačítka OK se uživatel dostane do menu, kde si může nastavit teploty, na které bude termostat regulovat. Návrat na hlavní obrazovku lze provést delším stiskem tlačítka OK. Nastavené hodnoty se uloží do paměti FLASH procesoru, takže po výpadku napájení a opětovném startu si procesor tyto hodnoty načte z paměti a pokračuje v regulaci dle posledního nastavení. Displej je aktivní po dobu 60 s od posledního stisku libovolného tlačítka, poté přejde do úsporného režimu a zobrazuje putující tečku.
Pozn. k softwaru: teplotu v místnosti měřím po 2 s a změřené teploty ukládám do pole 50 hodnot, které filtruji mediánovým filtrem. Mediánové filtry se mi zatím ve všech aplikací osvědčily nejvíce. Na začátku programu celé pole naplním teplotou 27 °C a nechám ho postupně aktualizovat. Hysterezi termostatu jsem nakonec zvolil 0,7 °C.
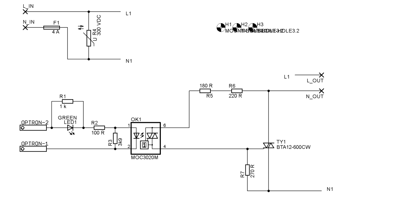
Elektronika termoelektrické hlavice radiátoru
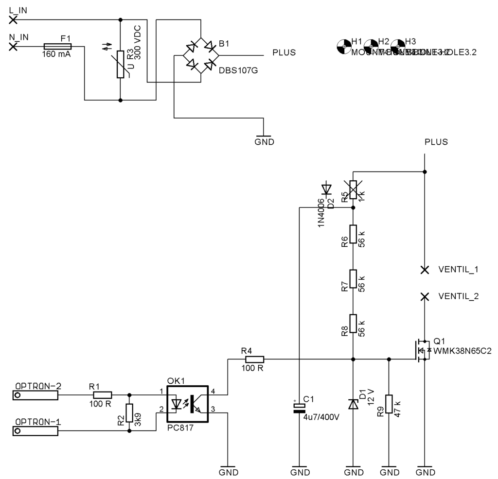
K ovládání termoelektrické hlavice radiátoru o příkonu 1,8 W jsem použil usměrněné síťové napětí a tranzistor FET (triaky nebo tyristory jsou pro spínání takto malých výkonů nevhodné). Hlavici na radiátor jsem použil SEH01-NC od firmy ELEKTROBOCK.
Na DPS jsem nakonec nahradil rezistor R5 diodou. Bylo důležité, aby filtrované síťové napětí sloužilo pouze k ovládání FETu a ne k ovládání hlavice. Kdyby se na hlavici dostávalo filtrované napětí, bylo by příliš vysoké (okolo 320 V) a hlavice by zbytečně trpěla. Svítí-li dioda v optronu, tranzistor Q1 je uzavřen a hlavice s ním. Elektronika (svorky OPTRON) je propojená s termostatem přes kabel na svorky OPTRON1. Tranzistor Q1 je možno použít libovolný s povoleným napětím drain-source alespoň 600 V. Rezistor R1 jsem osadil hodnotou 680 Ω.
Osazená elektronika, na pozici R5 je zatím původní rezistor, který jsem vyměnil později, po prvních testech.
Krabička elektroniky termoelektrické hlavice
Jelikož je do této krabičky zavedeno síťové napětí, chtěl jsem, aby krabička byla ze samozhášivého nebo lépe z nehořlavého materiálu. Padla tedy volba na hliníkovou, univerzální krabičku z Aliexpressu za cca 250 Kč (2024). Musím poznamenat, že krabička je velmi kvalitní a za ty peníze mohu jedině doporučit.
Elektronika hlavice radiátoru v krabičce před uzavřením. Z jedné strany krabičky je vyvedeno napájení termostatické hlavice, z druhé strany je přivedeno napájení a ze stejné vývodky je přivedeno i ovládání elektroniky.
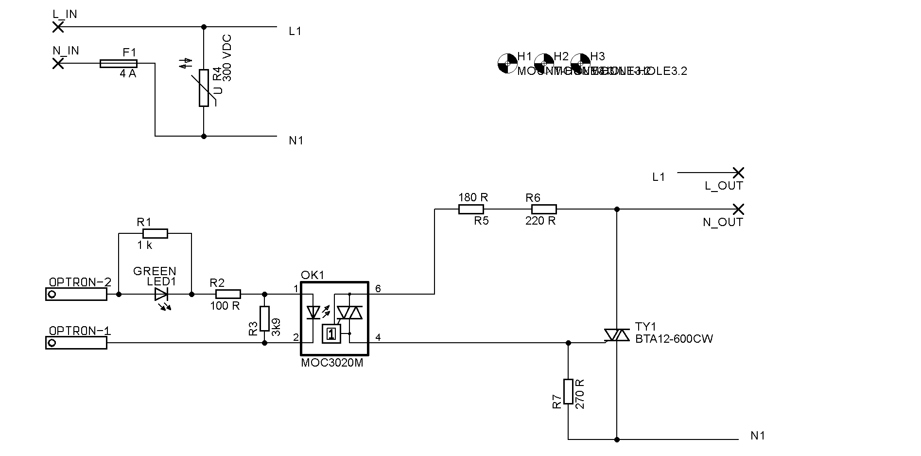
Elektronika elektrického přímotopu
Elektronika na ovládání elektrického přímotopu by mohla být stejná jako na ovládání hlavice radiátoru, ale s tím, že přímotop by nemohl být s ventilátorem, jelikož ventilátor by se na stejnosměrné napětí neroztočil! Z toho důvodu je spínání přímotopu řešeno triakem. LED1 má sloužit k signalizaci, že je výstup přímotopu sepnut, ale já jí nakonec neosadil a „překlenul“ rezistorem R1 o hodnotě 680 Ω. Logika spínání je zde obrácená – svítí-li dioda v optronu, je triak sepnutý a přímotop může topit.
Elektronika (svorky OPTRON) je propojená s termostatem přes kabel na svorky OPTRON.
Osazená elektronika pro ovládání elektrického přímotopu. Chladič triaku bude přichycen k hliníkové krabičce pro lepší odvod tepla.
Krabička elektroniky elektrického přímotopu
Krabičku jsem použil shodnou s krabičkou elektroniky termoelektrické hlavice. Elektrický přímotop se zapojí do vyvedené zásuvky.
Shrnutí projektu pokojového termostatu
Pokojový termostat používám jen několik týdnů, ale jsem s ním zatím naprosto spokojen. Elektrický přímotop udržuje minimální komfortní teplotu spolehlivě a současně nedochází k nadměrnému přehřívání místnosti při provozu kotle, což má pozitivní vliv na tepelný komfort i kvalitu spánku. Zabudování ovládacích elektronik do hliníkových krabiček a jejich galvanické oddělení od řídící elektroniky termostatu považuji za bezpečné a robustní.
I přes současnou spokojenost objevuji možnosti dalšího vylepšení. Aktuální verze softwaru (1.1) pracuje s pevně nastavenou hysterezí termostatu 0,5 °C. Jako vhodné rozšíření se nabízí implementace uživatelsky nastavitelné hystereze v rozsahu například 0,1 – 1 °C, případně přechod na přesnější regulační algoritmus, například PID regulaci místo dvoustavového řízení.
Z hlediska hardwaru lze za nedostatek považovat umístění předřadných rezistorů optronů na DPS termostatu, kde jejich ohřev mohl ovlivňovat přesnost měření teploty. Tento problém je však řešitelný přesunutím těchto rezistorů přímo na desky jednotlivých ovládacích elektronik.
Podklady pro výrobu pokojového termostatu
Změny v software
- verze 1.1 – hystereze termostatu snížena na původně zamýšlených 0,5 °C
